ПЕРСПЕКТИВА ИСПОЛЬЗОВАНИЯ ИНФОРМАЦИОННЫХ СИСТЕМ УПРАВЛЕНИЯ ПЕРСОНАЛОМ ДЛЯ РАСЧЕТА ПРЕМИИ В КОМПАНИЯХ
Журнал: Научный журнал «Студенческий форум» выпуск №4(355)
Рубрика: Технические науки

Научный журнал «Студенческий форум» выпуск №4(355)
ПЕРСПЕКТИВА ИСПОЛЬЗОВАНИЯ ИНФОРМАЦИОННЫХ СИСТЕМ УПРАВЛЕНИЯ ПЕРСОНАЛОМ ДЛЯ РАСЧЕТА ПРЕМИИ В КОМПАНИЯХ
Все чаще организации сталкиваются с вопросом мотивации персонала, поскольку эффективность сотрудников напрямую влияет на успех всей компании.
Материальная мотивация включает заработную плату, премии, бонусы и льготы, которые стимулируют работников повышать производительность труда [2].
Премия – одна из основных форм материальной мотивации, назначающаяся за высокие производственные показатели, добросовестное выполнение должностных обязанностей. Тем не менее, традиционные методы стимулирования сотрудников имеют существенный недостаток - привыкание. Например, если сотрудник за свою хорошую работу получает конкретную сумму, то по истечению неопределенного количества времени он относится этой дополнительной прибыли как к составляющей своей заработной платы, что приводит к потере интереса к работе [2].
Преодолеть эту проблему может использование критериев показателя эффективности. Это может быть как соблюдение каких-либо планов, так и подход через оценку персонала непосредственным руководителем, клиентами, поставщиками и т.д. Это дополнительно обеспечит объективность суммы премирования.
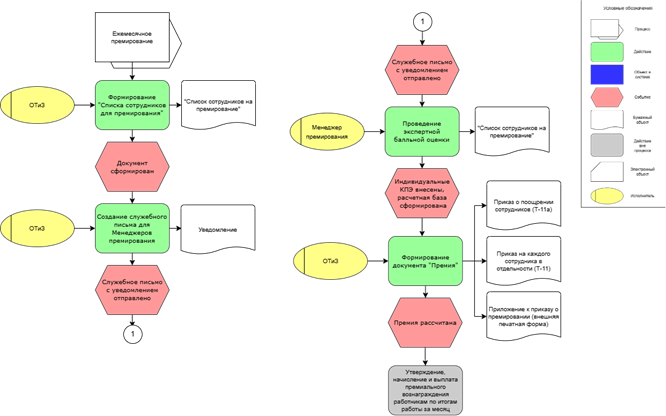
Однако использование критериев эффективности для премирования создаёт сложность в её расчете. В отличии от традиционного подхода, когда всем начисляется премия единой суммой, здесь необходимо производить дополнительные вычисления. Так же при реализации оценивания сотрудника это создает дополнительные затраты на организационные мероприятия. Так рисунке 1 представлен процесс премирования с учетом оценивания сотрудников на основе критериев эффективности в нотации EPC [4].

Рисунок 1. Процесс премирования без использования ИС
На рисунке видно, что оповещение руководителей и формирование уже итоговой суммы премирования занимает отдельные действия, а результаты представлены в бумажном варианте, что создает сложности при дальнейшей работе (затрудняется поиск, исправление или проверка данных).
Информационные технологии позволяют реализовать расчет премии и оценку персонала быстро, легко и, при необходимости, анонимно. Кроме того, ИС помогают в формировании более прозрачной и объективной оценки работы и итогового расчета поощрения. Это позволяет сэкономить затраты на рутинные задачи, снизить количество ошибок путем исключения ручного труда, и переключить внимание сотрудников на реализацию более значимых целей.
Интеллектуальные системы самостоятельно анализируют информацию и принимают решения без вмешательства человека. Они способны полностью заменить HR-специалистов в кадровых процессах. В результате работа выполняется быстрее, а у сотрудников остается время для решения стратегических и творческих задач [1].
Так при проведении оценки персонала сотрудники могут воспользоваться анкетной формой, при отправке которой все данные внесутся в базу и будут учитываться при формировании базы для премирования. Это упросит работу кадровому блоку, так как нет необходимости вносить данные в систему.
При самом расчете не нужно собирать предварительные данные – они уже есть в системе и в случае необходимости внесения изменений. Расчетная база уже формируется на основе внесенных данных, а из базы уже считается итоговая премия с учётом всех удержаний.
Печатные формы приказов можно настроить согласно регламенту компании и их формирование на основе полученных данных в системе не занимает много времени.
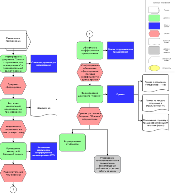
На рисунке 2 представлен процесс премирования с использованием ИС.

Рисунок 2. Процесс премирование с использованием ИС
Схема показывает, что все основные результаты находятся в системе и, при необходимости ими можно будет воспользоваться (для формирования печатной формы либо для отчетности).
Использование ИС предоставляет значительные преимущества в динамичной бизнес-среде. Прежде всего, она способствует повышению точности финансовых расчетов, что крайне важно для соблюдения законодательства и минимизации рисков в бизнесе. Автоматизация расчета заработной платы исключает человеческие ошибки, сокращает время на подготовку данных и повышает общую производительность труда. Кроме того, система предоставляет руководству компании полезную информацию для принятия обоснованных управленческих решений, а также облегчает процесс аудита и финансовой отчетности [3].
Таким образом применение интеллектуальных систем в оценке персонала и расчете премий значительно улучшает эффективность кадрового управления и финансовое администрирование организации. Эти технологии открывают новые возможности в управлении персоналом, реализовывая новые подходы не только в самом процессе премирования, но и к взаимодействию между работником и работодателем, создавая более динамичную, высокоорганизованную и продуктивную рабочую среду.

