РАЗРАБОТКА БЛОК-СХЕМЫ СИСТЕМЫ И АЛГОРИТМА КОНТРОЛЯ МИКРОКЛИМАТА ДЛЯ СКЛАДОВ КРУГЛОГО ЛЕСА
Конференция: CCCXXXIII Студенческая международная научно-практическая конференция «Молодежный научный форум»
Секция: Технические науки

CCCXXXIII Студенческая международная научно-практическая конференция «Молодежный научный форум»
РАЗРАБОТКА БЛОК-СХЕМЫ СИСТЕМЫ И АЛГОРИТМА КОНТРОЛЯ МИКРОКЛИМАТА ДЛЯ СКЛАДОВ КРУГЛОГО ЛЕСА
DEVELOPMENT OF A FLOWCHART OF A MICROCLIMATE CONTROL SYSTEM AND ALGORITHM FOR ROUNDWOOD WAREHOUSES
Nazarenko Maxim Vladimirovich
Master of the Department of Technology and Equipment of Timber Industry, Mytishchi Branch of the Federal State Autonomous Educational Institution of Higher Education Bauman Moscow State Technical University (National Research University), Russia, Mytishchi
Аннотация. В статье анализируется влияние параметров микроклимата на сохранность круглого леса, представлена блок-схема трехуровневой системы автоматизированного контроля, отмечены требования к современным системам контроля, разработана блок-схема системы и алгоритма контроля микроклимата для складов круглого леса
Abstract. The article analyzes the influence of microclimate parameters on the preservation of roundwood, presents a flowchart of a three-level automated control system, notes the requirements for modern control systems, and develops a flowchart of a system and an algorithm for microclimate control for roundwood warehouses
Ключевые слова: параметры микроклимата, сохранность круглого леса, автоматизированный контроль, алгоритм контроля, блок-схема, лесной склад, метеорологические датчики температуры.
Keywords: microclimate parameters, preservation of round timber, automated control, control algorithm, flowchart, forest warehouse, meteorological temperature sensors.
Актуальность темы обусловлена необходимостью минимизации значительных потерь древесного сырья и обеспечения его качества в условиях длительного хранения на открытых лесных складах. Древесина, как гигроскопичный биологический материал, в процессе хранения подвергается непрерывному воздействию факторов внешней среды, что приводит к деструктивным процессам: усушке, растрескиванию, развитию грибных поражений (синевы, плесени, гнили) и самонагреву, способному перейти в тление. Интенсивность этих процессов напрямую определяется динамикой параметров микроклимата (температуры и влажности древесины и воздуха, скорости воздушных потоков), формирующегося в штабелях. Традиционные методы визуального и выборочного контроля не обеспечивают оперативного выявления рисков, особенно в глубинных слоях крупных штабелей, что ведет к прямым экономическим убыткам и снижению эффективности работы лесопромышленных предприятий. Внедрение современных систем автоматизированного мониторинга является критически важным для перехода от реактивных к профилактическим методам управления хранением.
Системы контроля микроклимата, применяемые на лесных складах для хранения круглого леса, представляют собой многоуровневые информационно‑измерительные комплексы. Их архитектура, функциональная структура и элементная база определяются особенностями объекта контроля — древесины как гигроскопичного биологического материала — и спецификой условий её хранения на открытых распределённых территориях.
Главная задача таких систем заключается не только в регистрации параметров, но и в обеспечении возможности прогнозирования развития деструктивных процессов на основе анализа динамики их изменения. Это требует высокой точности измерений и достоверности данных, позволяющих выявлять ранние признаки ухудшения состояния древесины.
Ключевым контролируемым параметром является влажность древесины, определяющая её устойчивость к биопоражению. При влажности ниже 20–22 % (точка насыщения волокон) рост грибов практически прекращается; диапазон 25–80 % создаёт оптимальные условия для развития синевы и гнили, а при влажности выше 80 % активность грибов вновь снижается, но возрастает риск бактериального разложения. Следовательно, система должна обеспечивать контроль влажности с точностью, достаточной для определения нахождения древесины в критическом диапазоне значений [3].
Вторым важнейшим параметром выступает температура древесины, особенно её градиенты внутри штабеля. Повышение температуры относительно окружающего воздуха является ранним признаком активизации биохимических процессов — дыхания клеток и жизнедеятельности микроорганизмов, — которые могут привести к самонагреву. Локализованные очаги нагрева в центральных слоях штабеля наиболее опасны, так как долго остаются незаметными визуально.
Параметры окружающего воздуха — температура, относительная влажность и скорость движения — выступают в роли внешних возмущающих факторов, определяющих направление и интенсивность тепло‑ и влагообмена между древесиной и атмосферой. Их контроль необходим для корректной интерпретации данных и прогнозирования динамики микроклимата.
Таким образом, система контроля для лесного склада, в отличие от установок, применяемых в закрытых помещениях с регулируемым климатом, должна быть многопараметрической и ориентированной не на поддержание постоянных условий, а на выявление взаимосвязей и тенденций изменения параметров среды. Требуемая точность измерений определяется задачей ранней диагностики: для температуры ±0,5 °C, для влажности древесины ±1,5–2 % [4].
Важнейшим эксплуатационным требованием является автономность и надёжность работы оборудования в условиях открытой местности: способность функционировать при температурах от –40 до +55 °C, устойчивость к атмосферным осадкам и солнечной радиации, а также возможность длительной работы без стационарного электроснабжения. Это предопределяет применение влагозащищённых датчиков, беспроводных каналов передачи данных и автономных источников питания, что особенно важно при обслуживании больших территорий лесных складов [2].
Для обеспечения эффективного контроля микроклимата на обширной и территориально распределённой площади лесного склада предлагается трёхуровневая архитектура автоматизированной системы, обеспечивающая масштабируемость, надёжность и отказоустойчивость работы.

Рисунок 1. Блок-схема трехуровневой системы автоматизированного контроля
Нижний (полевой) уровень включает первичные измерительные преобразователи — датчики, размещаемые в контрольных точках в соответствии со схемой, разработанной на основании предварительного температурно‑влажностного картирования. Для контроля параметров внутри штабелей используются специализированные измерительные элементы: зондовые термометры для определения температуры на различных глубинах и ёмкостные датчики для бесконтактного измерения влажности поверхностных слоёв древесины. На территории склада дополнительно устанавливаются метеорологические датчики температуры и относительной влажности воздуха в защищённом исполнении [5].
Средний (сетевой) уровень представлен устройствами сбора данных (УСД) или шлюзами. Каждый УСД обслуживает кластер датчиков в пределах зоны действия, обеспечивая приём и передачу информации по беспроводному протоколу связи — например, LoRaWAN, который сочетает большую дальность и низкое энергопотребление. Устройства сбора данных выполняют первичную фильтрацию и агрегацию информации, проверку её корректности, а также контроль превышения установленных пороговых значений. При фиксации критических отклонений система инициирует немедленную передачу тревожного сообщения на верхний уровень.
Верхний (диспетчерский) уровень реализуется в виде серверного программного обеспечения, размещённого в центральном пункте управления. Программный комплекс обеспечивает сбор и долговременное хранение информации со всех УСД, визуализацию текущих параметров микроклимата на мнемосхеме склада, формирование отчётов, графиков и аналитических выкладок. На этом уровне также реализуются алгоритмы анализа данных — расчёт градиентов, определение трендов и прогнозирование вероятных зон риска на основе математических моделей процессов тепло‑ и влагопереноса в древесине.
Алгоритм функционирования системы построен по циклическому принципу с возможностью прерывания при наступлении определённого события. В штатном режиме датчики производят измерения с заданной периодичностью (например, каждые 15 минут), данные передаются на УСД, где выполняется их предварительная обработка, и далее — на сервер. На уровнях УСД и сервера осуществляется непрерывная проверка соответствия измеренных значений установленным для каждой зоны порогам. При их превышении либо при фиксации аномально высокой скорости роста температуры (что может указывать на начало самонагрева древесины) система автоматически переходит в режим тревоги: увеличивает частоту опроса датчиков проблемной зоны, передаёт уведомления ответственному персоналу (SMS, email) и регистрирует событие в журнале системы [1].
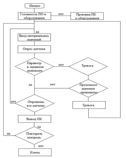
Схема алгоритма работы системы автоматизированного контроля представлена на рисунке 2.

Рисунок 2. Схема алгоритма работы системы автоматизированного контроля
Таким образом, схема алгоритма работы системы автоматизированного
контроля создаст основу для практической реализации автоматизированной системы контроля микроклимата, направленной на повышение сохранности круглого леса, снижение технологических потерь и повышение эффективности функционирования предприятий лесопромышленного комплекса.





